登入 Orbit

Sign up now

Orbit

  • Orbit Bar Logo
  • Language
    • 繁体中文
    • 简体中文
  • :::
Site LogoSite Logo
::: 回健行首页〡行事历
 Sitemap
:::
  • 最新消息
    • 活动公告
    • 活动花絮
    • 荣誉榜
    • 媒体报导
  • 系所介绍
    • 发展特色
    • 教学设备与资源
      • 综合厨艺实习教室
      • 西厨教室
      • 中西式点心教室
      • 饮调教室
      • 专业品酒教室
      • 餐服教室
      • 房务教室
      • 实习客房
      • 多功能宴会厅
      • 巧克力教室
      • 咖啡与品茶教室
    • 系所成员
      • 师资阵容
      • 兼任教师
      • 行政人员
    • 交通资讯
    • FaceBook
  • 课程资讯
    • 教育目标与核心能力
    • 课程规划
      • 日四技餐旅创业组
      • 外语政策
    • 学习地图
    • 修业规定
    • 学程资讯
    • 学分抵免
      • 日间部一般组
      • 日间部餐旅创业组
      • 进修部夜间班
      • 进修部平日班
      • 学分抵免系统
  • 招生专区
    • 四技联合招生
      • 申请入学(日)
      • 技优甄审(日)
      • 甄选入学(日)
      • 联合登记分发(日)
      • 身心障碍生甄试(日)
    • 四技单独招生
      • 申请入学(夜)
      • 转学考(日/夜)
    • 境外生招生
    • 进修部入学报名专区
    • 其他入学管道
  • 学生专区
    • 全人发展地图
      • 餐旅系学生全人发展地图实施要点
      • 校内实习(54小时)实施细则
      • 健行科技大学学生证照奖学金作业要点
      • 证照成果
    • 餐旅实务
    • 校外实习
      • 实习相关办法及表单
      • 国内实习单位
      • 海外实习单位
    • 餐旅系置物柜管理使用办法
    • 餐旅系专业教室钥匙借用办法
    • 表单下载
  • 好棒杯
    • 2026健行好棒杯
    • 2025健行好棒杯
    • 2024健行好棒杯
    • 2023健行好棒杯
    • 2022健行好棒杯
    • 2021好棒杯秋季赛
    • 2021好棒杯
    • 2020好棒杯秋季赛
    • 2019好棒杯
    • 2018好棒杯
    • 2017好棒杯
  • 活动剪影
  • 产学侨生专班
  • 联络我们
  • 首页
  • 最新消息
  • 活动公告
:::

最新消息

  • 活动公告
    • 活动花絮
      • 荣誉榜
        • 媒体报导

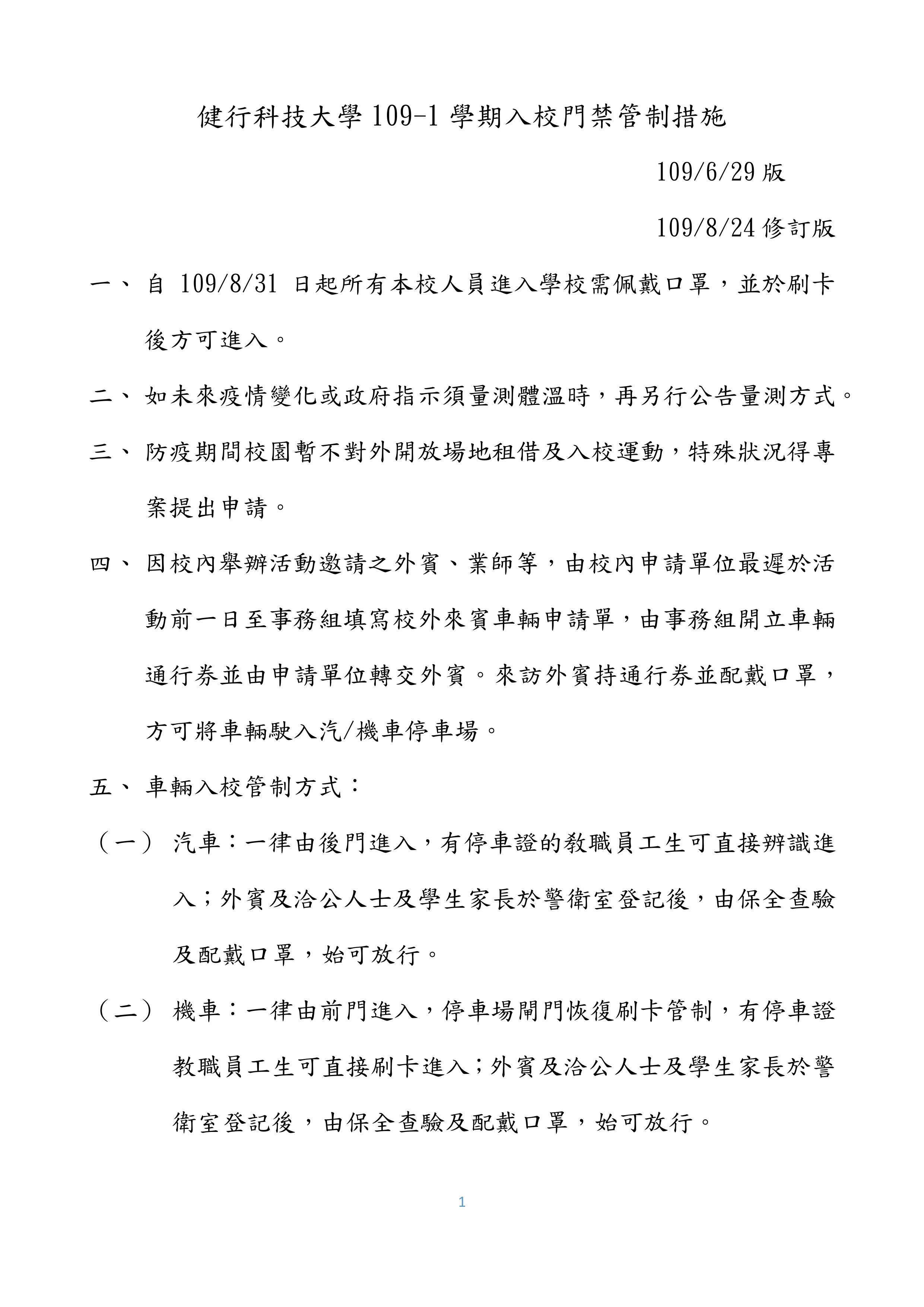
          1091学期入校门禁管制措施

          • 2020-08-26
          • staff

          This is an image
          This is an image

          Tweet 打印本页
          • 首页
            • 健行首页
            • 单位首页
          • 行政单位
            • 教务处
            • 学生事务处
            • 总务处
          • 资讯服务
            • 学生资讯系统
            • 电子邮件系统
            • 课程查询系统
          • 招生资讯
            • 硕士班招生
            • 四技联合招生
            • 四技单独招生
          •  
            • 二技招生
            • 境外生招生
            • 其他入学管道
          健行科技大学 Chien Hsin University, No.229, Jianxing Rd., Zhongli Dist., Taoyuan City 32097, Taiwan(R.O.C.)
          桃园市中坜区健行路229号 电话:03-4581196
          健行科技大学 餐旅管理系 民生与设计学院3楼 L308 室  分机6601
          意见反应信箱:uchhm6601@gmail.com
          建议使用 1024*768 分辨率已达本站最佳浏览效果
          This is an image
          加入好友

          造访人次 : 1358554
          最后更新日期 : 2026-03-30 11:29